-
东莞XR3904 恒流恒压控制的同步降压 DC-DC转换器
发布时间:2025-11-03XR3904 恒流恒压控制的同步降压型DC-DC转换器产品描述 XR3904 是一款输入耐压可达 40V,4.5-40V输入电压条件正常工作,并且能够实现精确恒流以及恒压控制的同步降压型 DC-DC 转换器。XR3904 无需外部补偿,可以...
查看详情 -
100V的东莞异步降压型DC-DC转换器XR3820
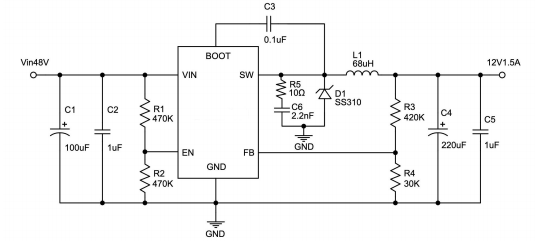
发布时间:2024-08-02100V的异步降压型DC-DC转换器XR3820概述XR3820是一款输入耐压可达100V的 异步降压型DC-DC转换器,内置高位NMOS,内阻仅有400mΩ,可提供1.5A的持续带载能力,系统转换效率可达95%以上。具备高性能的负载响应能...
查看详情



服务热线
公司地址:
公司邮箱: