-
2.0A充电,2.5A放电 锂电池充放电电源管理芯片FM5324HJ1 替代东莞IP5306 SM5308
发布时间:2025-07-012.0A充电,2.5A放电 锂电池充放电电源管理芯片FM5324HJ1 替代IP5306 SM5308一、 概述 FM5324HJ1是一款应用于移动电源,集成了锂电池充电管理,电池升压输出,电池电量判断和LED电量指示的集成电源管理IC。 ...
查看详情 -
东莞电源管理芯片,电源ic芯片供应商-迅瑞创芯
发布时间:2025-01-10电源管理芯片,电源ic芯片供应商-迅瑞创芯2.1A 充电 2.4 A 放电高集成度移动电源 SOC SM5308参数资料简介SM5308 是一款集成升压转换器、锂电池充电管理、电池电量指示的多功能电源管理 SOC,为移动电源提供完整的电源解...
查看详情 -
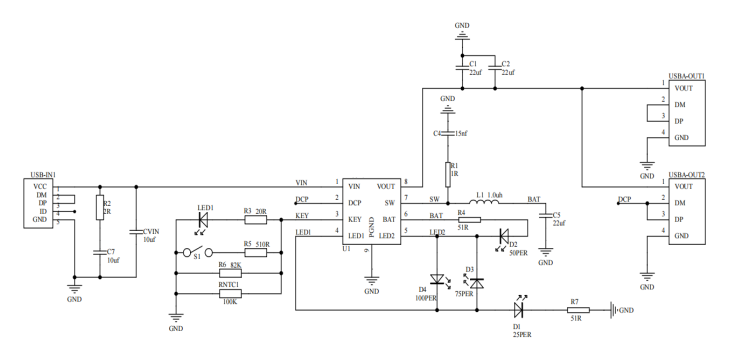
XR3327单节锂电池充放电东莞电源管理芯片
发布时间:2024-02-03XR3327单节锂电池充放电电源管理芯片一、 概述 XR3327一款锂电池充放电电源管理IC,集成了锂电池充电管理,电池升压输出,电池电量判断和LED电量指示的集成电源管理IC。 XR3327是以开关方式进行充电,包含涓流充电,恒流充电和恒...
查看详情 -
东莞SM5401锂电池电源管理芯片 0.8A充电IC
发布时间:2021-04-08SM5401锂电池电源管理芯片一、简介SM5401是一款集成锂电池充电管理,LED指示功能,升压转换器的移动电源管理芯片,外围只需极少的元件,就可以组成功能强大的移动电源方案。SM5401内部集成了0.8A的线性充电模式,支持对0V电池充电...
查看详情 -
东莞电源管理芯片有哪些优势及应用?
发布时间:2018-09-10随着电子产品的快速发展,电子产品对功能的多元化、完善化要求也越来越高,其电源的尺寸、效率、功耗、充电时间以及性能的安全稳定性提出了更高的要求,电源管理芯片技术的应用,是为了节约电量系统整体能耗而利用电源芯片将电源输出合理分配给电路中的不同组...
查看详情 -
东莞国产电源管理芯片厂商发展面临哪些难题?
发布时间:2018-09-10半导体是电子产品的核心,信息产业的基石,半导体行业因具有下游应用广泛、生产技术工序多、产品种类多、技术更新换代快、投资高风险大等特点,产业链从集成化到垂直化分工越来越明确,国产电源管理芯片厂商主要包括矽力杰、晶丰、士兰微、芯朋微、东科、比亚...
查看详情



服务热线
公司地址:
公司邮箱: