-
36V/1A 东莞单节锂离子电池充电器 TC4059 带OVP 线性充电器控制芯片
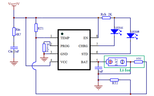
发布时间:2025-09-2236V/1A 单节锂离子电池充电器 TC4059 带OVP 线性充电器控制芯片概述 TC4059 是一款带 OVP 的高耐压输入单节锂离子电池线性充电器控制芯片,芯片 VCC 端口具有高达 36V 的超高耐压且带有输入过压保护功能,充电时,...
查看详情 -
36V/1A 东莞单节锂离子电池充电器 TC4059
发布时间:2024-04-0736V/1A 单节锂离子电池充电器 TC4059概述 TC4059 是一款带 OVP 的高耐压输入单节锂离子电池线性充电器控制芯片,芯片 VCC 端口具有高达 36V 的超高耐压且带有输入过压保护功能,充电时,当输入电压超过 7V(典型值...
查看详情



服务热线
公司地址:
公司邮箱: